我們將使用cookie等資訊來優化您的體驗,繼續瀏覽即表示您同意我們使用。欲瞭解詳細內容,請詳閱隱私權保護政策
捷乘交通服務事業
  • 最新消息
    • 桃小巴
    • 屏東長照專車&好孕專車
    • 捷乘客運
    • 竹東線公路客運
    • 屏東小黃公車
    • 嘉義幸福巴士
    • 義竹幸福巴士
    • 五峰幸福巴士
    • 關西幸福巴士
    • 新埔鎮幸福巴士
    • 客服部
  • 臨時改道
    • 屏東小黃公車
    • 嘉義幸福巴士
  • 小黃公車
    • 屏東縣小黃公車旅客運送定型化契約
    • 全部路線
    • 重要場站時刻表
    • 723、728、735預約線
    • 屏東市
    • 潮州鎮
    • 東港鎮
    • 恆春鎮
    • 萬丹鄉
    • 長治鄉
    • 麟洛鄉
    • 九如鄉
    • 里港鄉
    • 鹽埔鄉
    • 高樹鄉
    • 萬巒鄉
    • 內埔鄉
    • 竹田鄉
    • 新埤鄉
    • 枋寮鄉
    • 新園鄉
    • 崁頂鄉
    • 林邊鄉
    • 南州鄉
    • 佳冬鄉
    • 車城鄉
  • 幸福巴士
    • 嘉義幸福巴士
    • 義竹幸福巴士
    • 五峰幸福巴士
    • 關西鎮幸福巴士
    • 新埔鎮幸福巴士
  • 公路客運
  • 市區客運
    • 桃小巴時刻表
    • 勝利八街總站-陽明交大(博愛校區)時刻表
  • 影片專區
    • 捷乘的故事
    • 防詐騙宣導影片

小黃公車

  1. 首頁
  2. 小黃公車
小黃公車
  • 屏東縣小黃公車旅客運送定型化契約
  • 全部路線
  • 重要場站時刻表
  • 723、728、735預約線
  • 屏東市
  • 潮州鎮
  • 東港鎮
  • 恆春鎮
  • 萬丹鄉
  • 長治鄉
  • 麟洛鄉
  • 九如鄉
  • 里港鄉
  • 鹽埔鄉
  • 高樹鄉
  • 萬巒鄉
  • 內埔鄉
  • 竹田鄉
  • 新埤鄉
  • 枋寮鄉
  • 新園鄉
  • 崁頂鄉
  • 林邊鄉
  • 南州鄉
  • 佳冬鄉
  • 車城鄉

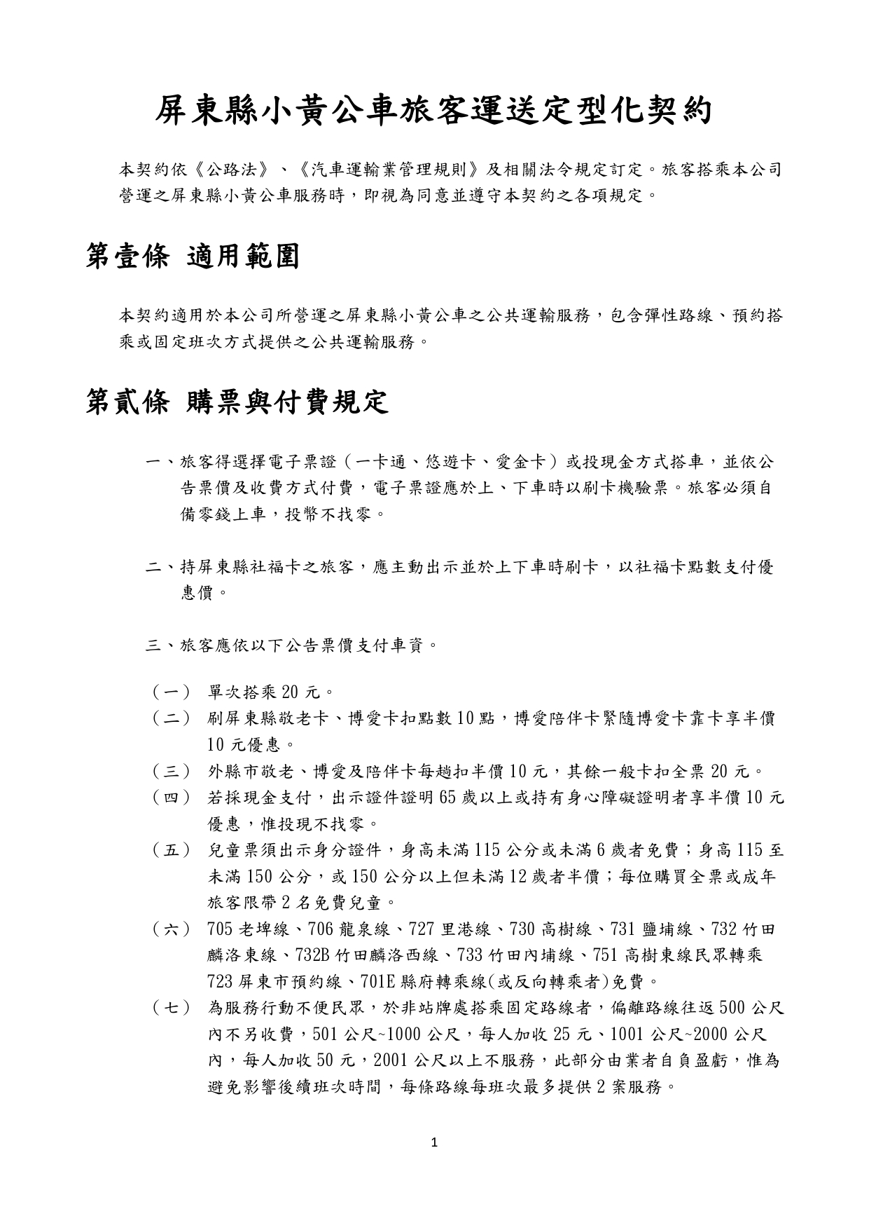
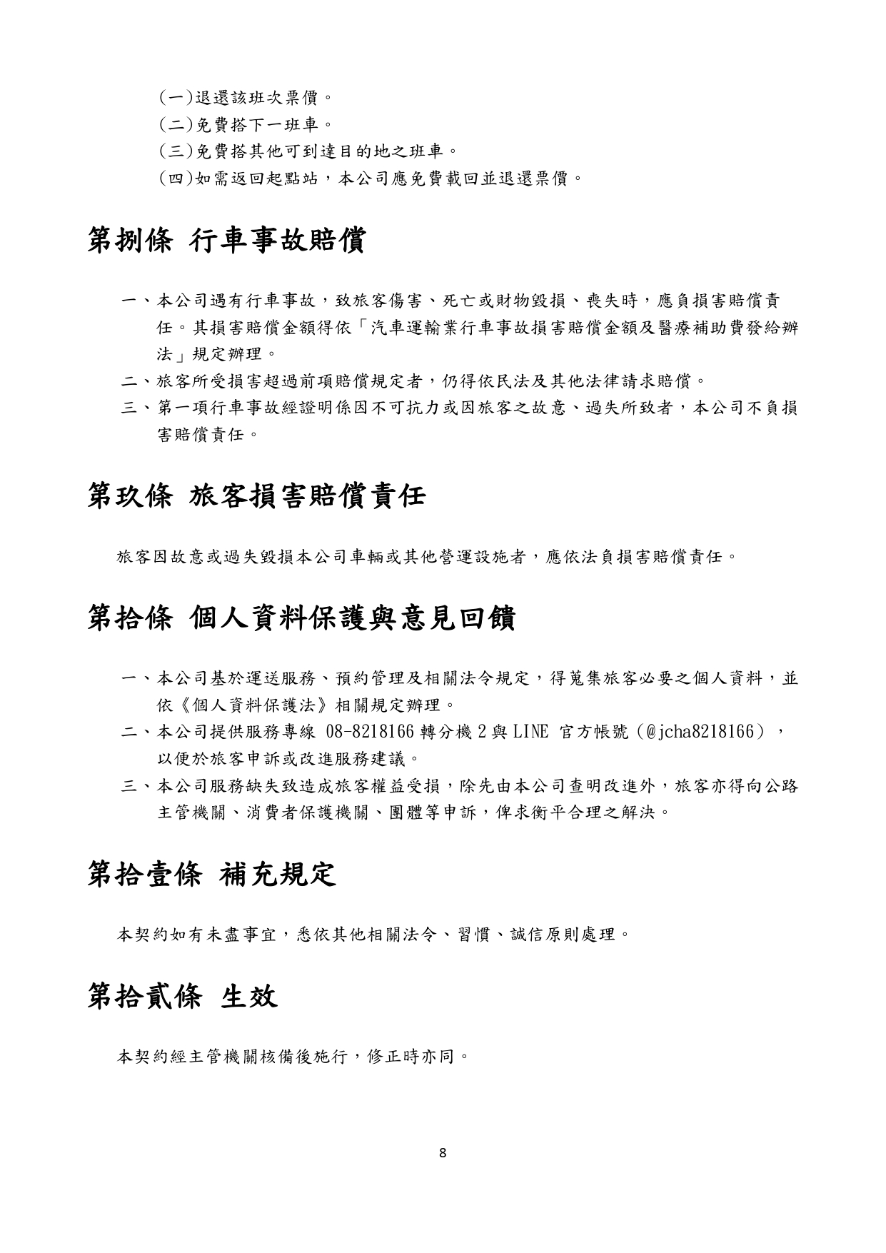
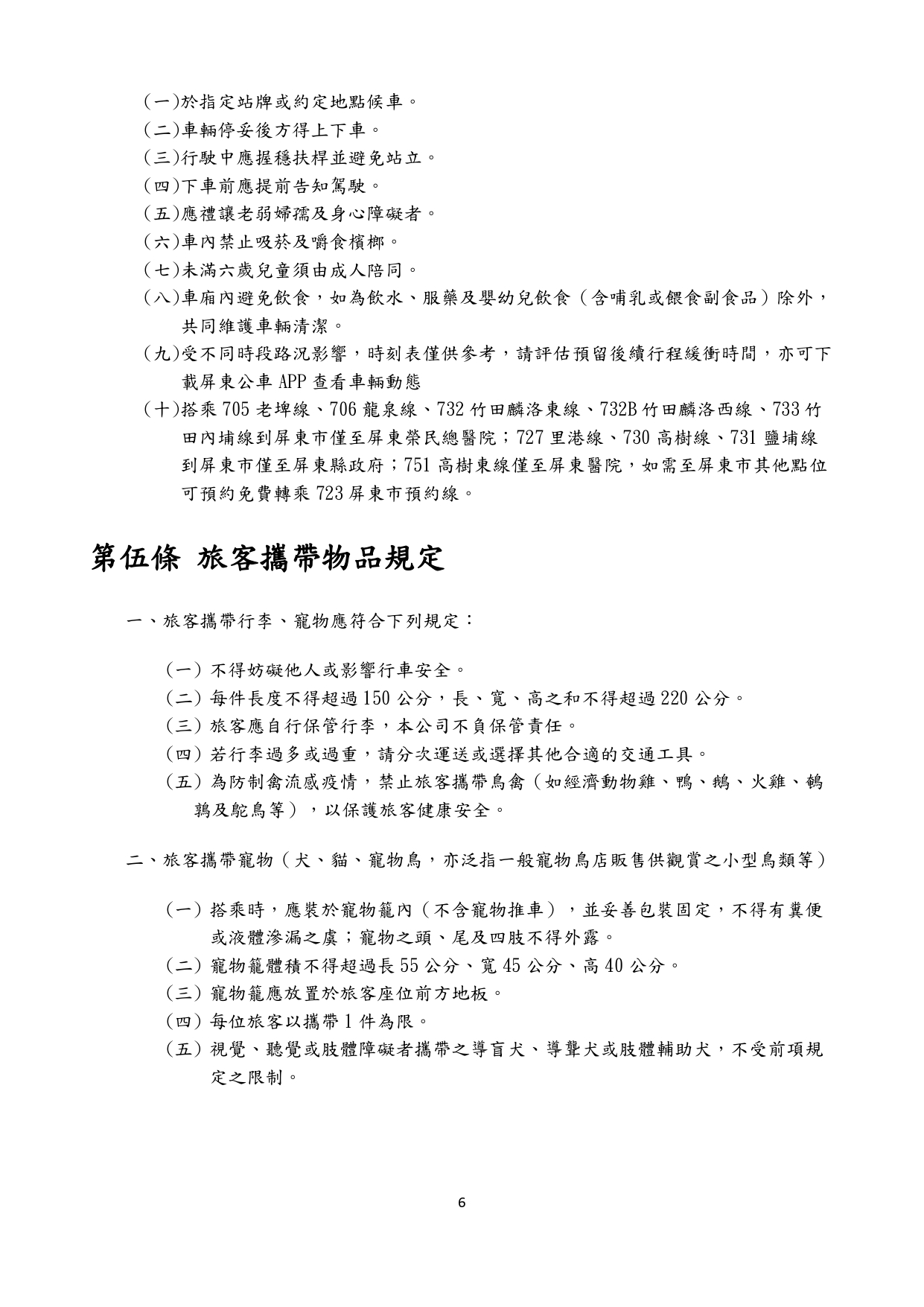
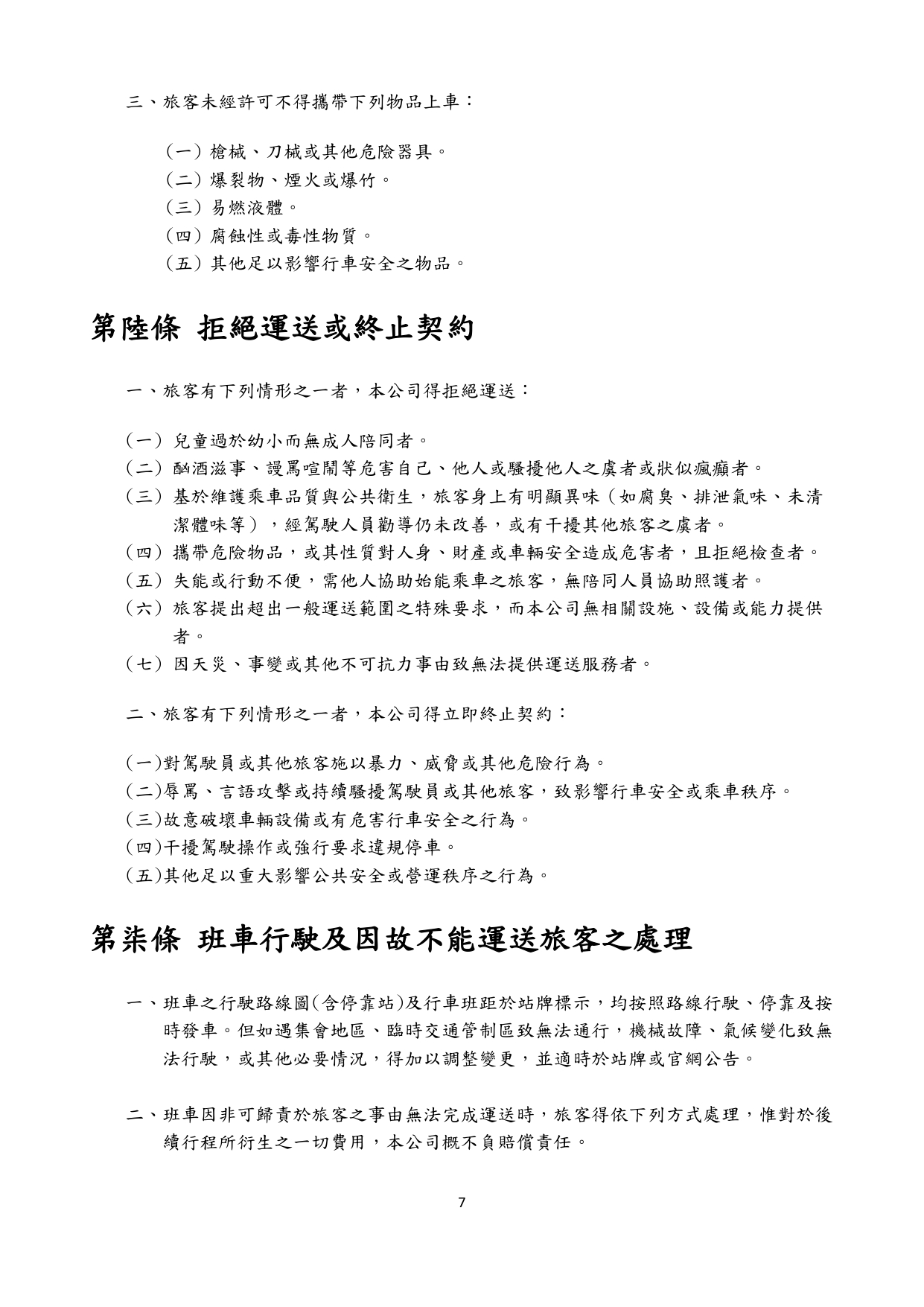
屏東縣小黃公車旅客運送定型化契約

  • 請選擇分類
    • 屏東縣小黃公車旅客運送定型化契約
    • 全部路線
    • 重要場站時刻表
    • 723、728、735預約線
    • 屏東市
    • 潮州鎮
    • 東港鎮
    • 恆春鎮
    • 萬丹鄉
    • 長治鄉
    • 麟洛鄉
    • 九如鄉
    • 里港鄉
    • 鹽埔鄉
    • 高樹鄉
    • 萬巒鄉
    • 內埔鄉
    • 竹田鄉
    • 新埤鄉
    • 枋寮鄉
    • 新園鄉
    • 崁頂鄉
    • 林邊鄉
    • 南州鄉
    • 佳冬鄉
    • 車城鄉
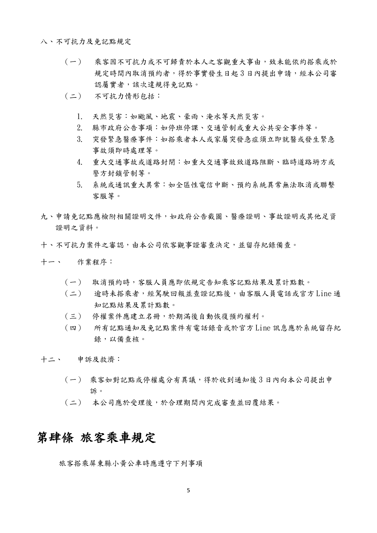
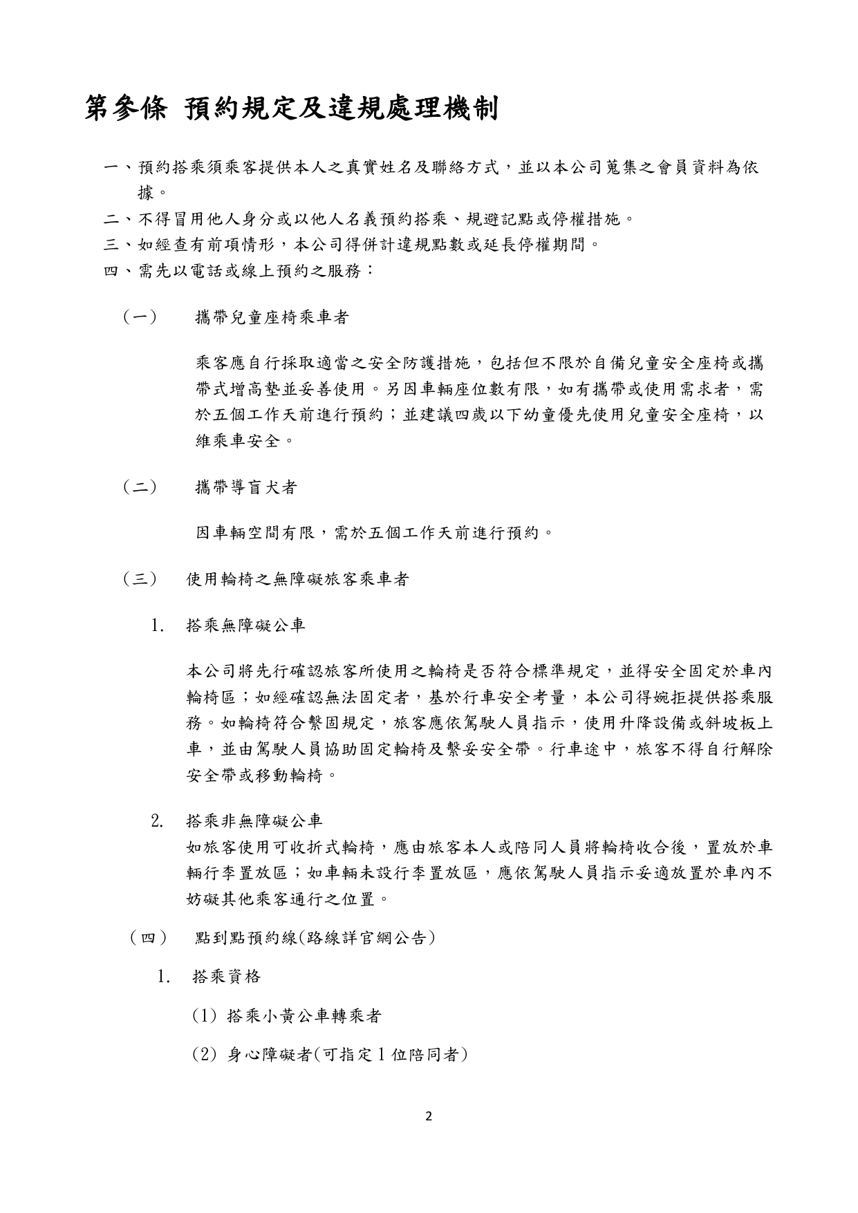
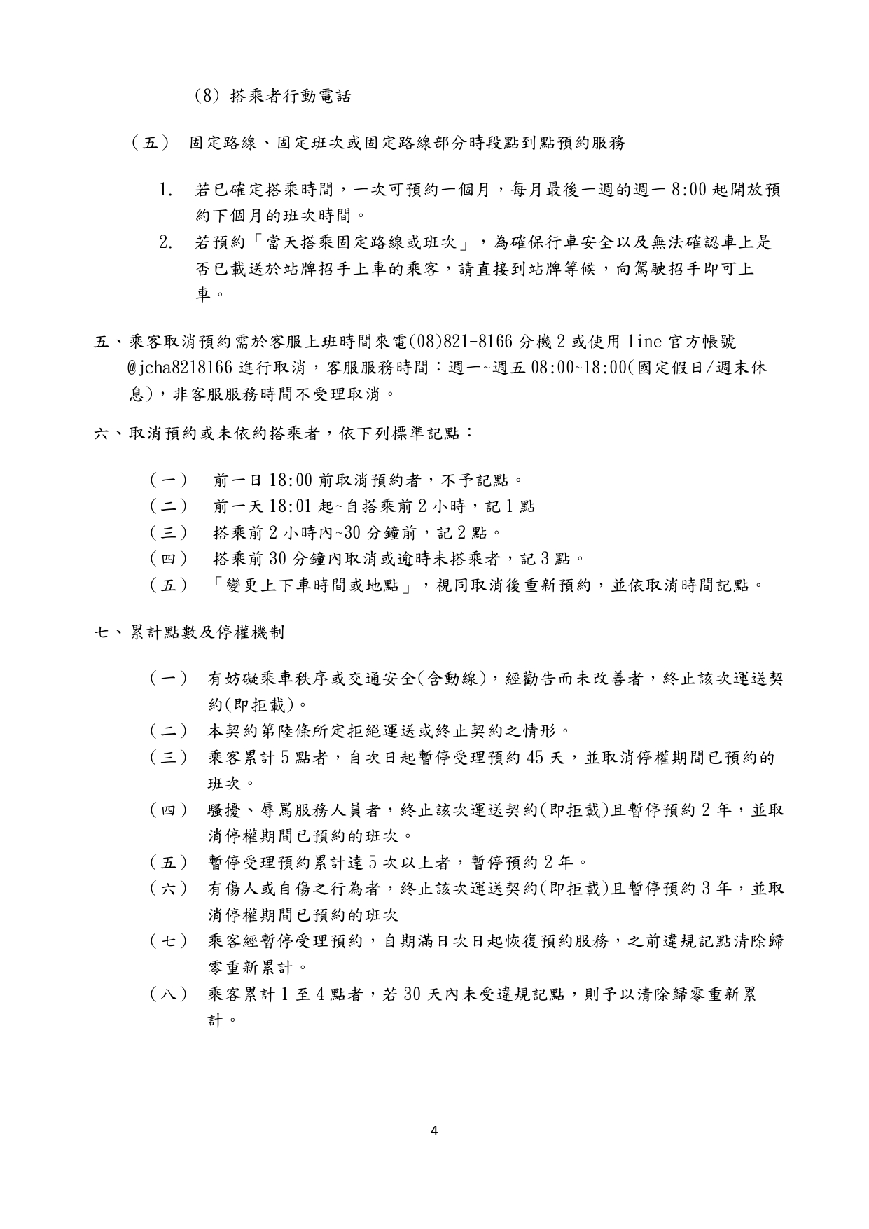
  • 屏東縣小黃公車旅客運送定型化契約115年6月1日實施記點規則


gotop
CONTACTS

    • 屏東服務電話:08-8218166     
    • 屏東無障礙計程車服務電話: 0905-518365   
    • 嘉義服務電話:0965-518265   
    • 新竹服務電話:03-6214885   
    • E-mail:jchatst@gmail.com
NAVIGATION
  • 最新消息
  • 臨時改道
  • 小黃公車
  • 幸福巴士
  • 公路客運
  • 市區客運
  • 影片專區
下載.png
Facebook 粉絲團
  • https://www.facebook.com/profile.php?id=100063921340552&locale=zh_TW
Copyright © 捷乘交通服務事業
捷乘交通有限公司|捷乘客運有限公司|台灣捷乘數位服務有限公司
All Rights Reserved.
網頁設計 : 新視野
  • 回首頁
  • 最新消息
    • 桃小巴
    • 屏東長照專車&好孕專車
    • 捷乘客運
    • 竹東線公路客運
    • 屏東小黃公車
    • 嘉義幸福巴士
    • 義竹幸福巴士
    • 五峰幸福巴士
    • 關西幸福巴士
    • 新埔鎮幸福巴士
    • 客服部
  • 臨時改道
    • 屏東小黃公車
    • 嘉義幸福巴士
  • 小黃公車
    • 屏東縣小黃公車旅客運送定型化契約
    • 全部路線
    • 重要場站時刻表
    • 723、728、735預約線
    • 屏東市
    • 潮州鎮
    • 東港鎮
    • 恆春鎮
    • 萬丹鄉
    • 長治鄉
    • 麟洛鄉
    • 九如鄉
    • 里港鄉
    • 鹽埔鄉
    • 高樹鄉
    • 萬巒鄉
    • 內埔鄉
    • 竹田鄉
    • 新埤鄉
    • 枋寮鄉
    • 新園鄉
    • 崁頂鄉
    • 林邊鄉
    • 南州鄉
    • 佳冬鄉
    • 車城鄉
  • 幸福巴士
    • 嘉義幸福巴士
    • 義竹幸福巴士
    • 五峰幸福巴士
    • 關西鎮幸福巴士
    • 新埔鎮幸福巴士
  • 公路客運
  • 市區客運
    • 桃小巴時刻表
    • 勝利八街總站-陽明交大(博愛校區)時刻表
  • 影片專區
    • 捷乘的故事
    • 防詐騙宣導影片
  • https://www.facebook.com/profile.php?id=100063921340552&locale=zh_TW